新闻中心  
  当前位置:首页 - 新闻中心 - 最新动态
 最新动态>
 法律法规>
 行业新闻>
 通知公告>
行业新闻  
石家庄城区行政区划调整
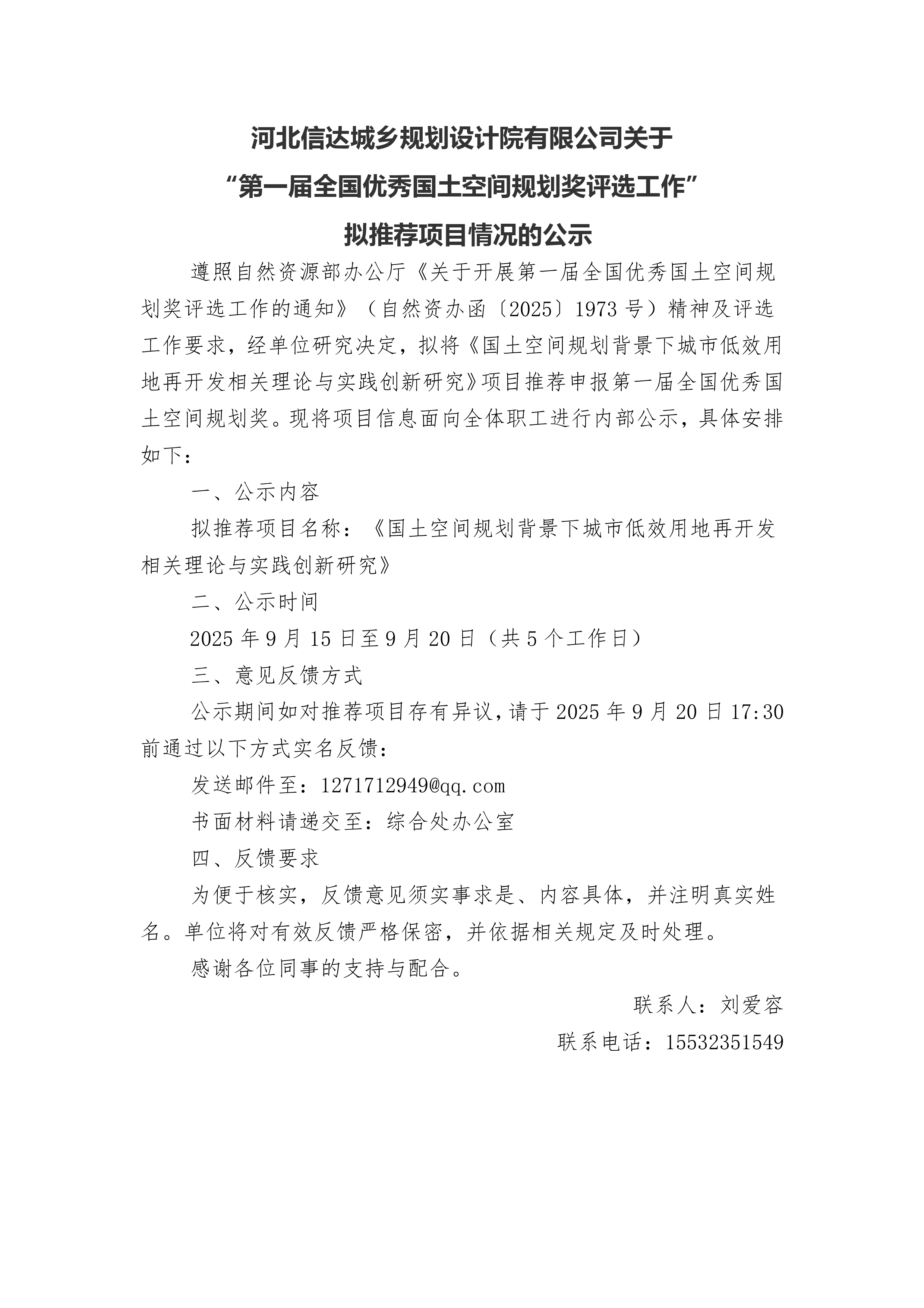
我院参加首届优秀国土空间规划奖评选工作拟推荐项目公示
时间:2025-09-25 点击次数:
 

我院参加首届优秀国土空间规划奖评选工作拟推荐项目公示






《中华人民共和国电信与信息服务业务经营许可证》编号:冀ICP备13022209号-1   冀公网安备 13010802000750号

       河北信达城乡规划设计院有限公司 Hebei Xinda City Planning & Design Institute